AI
Marketing
Print
Document
Templates
Business
Categories
Marketing
Document
Free Data Flow Diagram

- 100% Customizable, free editor
- Access 1 Million+ Templates, photo’s & graphics
- Download or share as a template
- Click and replace photos, graphics, text, backgrounds
- Resize, crop, AI write & more
- Access advanced editor
AI Workflow Maker Generator
Generate my free Workflow MakerText or voice to generate a free Workflow Maker
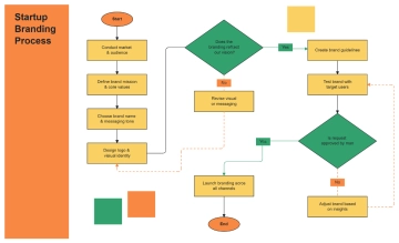
The Data Flow Diagram explains complex procedures one step at a time, organizing flow across four defined categories. Available on Template.net, this clear flowchart includes decision points and distinct icons for actions and phases. It is fully editable and customizable, enabling you to visually map any process, ensuring clarity for documentation or training purposes.