AI
Marketing
Print
Document
Templates
Business
Categories
Marketing
Document
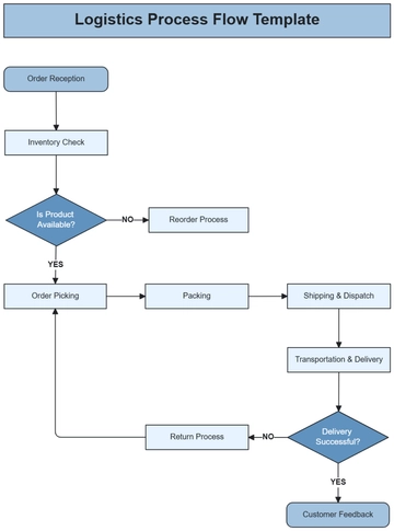
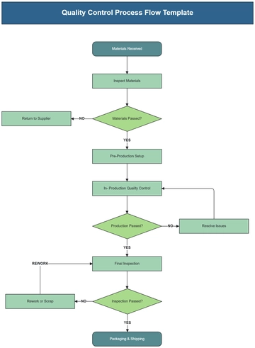
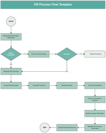
Free Accounts Payable Process Flow

- 100% Customizable, free editor
- Access 1 Million+ Templates, photo’s & graphics
- Download or share as a template
- Click and replace photos, graphics, text, backgrounds
- Resize, crop, AI write & more
- Access advanced editor
AI Process Flow Maker Generator
Generate my free Process Flow MakerText or voice to generate a free Process Flow Maker