AI
Marketing
Print
Document
Templates
Business
Categories
Marketing
Document
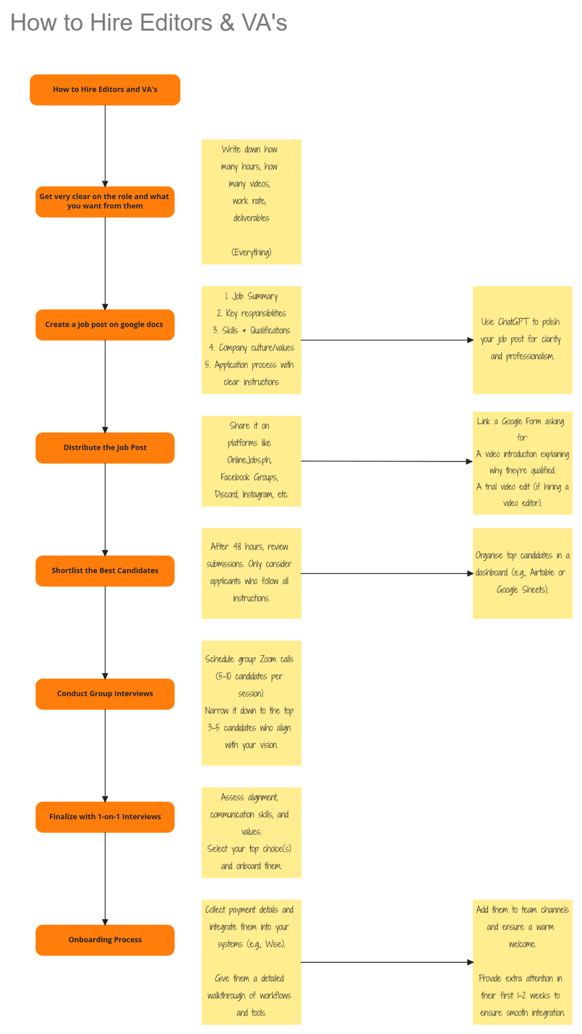
Free Hiring Editors and VA's Flowchart

- 100% Customizable, free editor
- Access 1 Million+ Templates, photo’s & graphics
- Download or share as a template
- Click and replace photos, graphics, text, backgrounds
- Resize, crop, AI write & more
- Access advanced editor
AI Flow Chart Maker Generator
Generate my free Flow Chart MakerText or voice to generate a free Flow Chart Maker
Simplify your recruitment process with the Hiring Editors and VA's Flowchart from Template.net. This editable and fully customizable template guides you through every step—from job posting to onboarding—ensuring clarity, consistency, and efficiency. Perfect for entrepreneurs and teams seeking streamlined hiring with professional structure and actionable insights.