Free Process Flowchart

- 100% Customizable, free editor
- Access 1 Million+ Templates, photo’s & graphics
- Download or share as a template
- Click and replace photos, graphics, text, backgrounds
- Resize, crop, AI write & more
- Access advanced editor
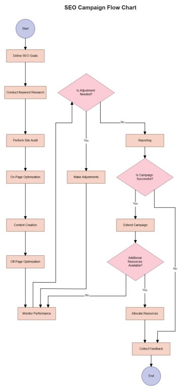
AI Flow Chart Maker Generator
Generate my free Flow Chart MakerText or voice to generate a free Flow Chart Maker