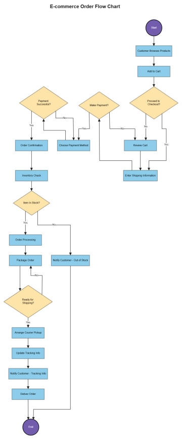
Free Inventory Workflow
Streamline your inventory management with the Inventory Workflow Template from Template.net. This editable and customizable template helps you organize and optimize stock tracking, from inventory checks to order processing. Easily adapt it to suit your business needs, ensuring smooth and efficient inventory control at all times.
