Free Budget Approval Flow Chart
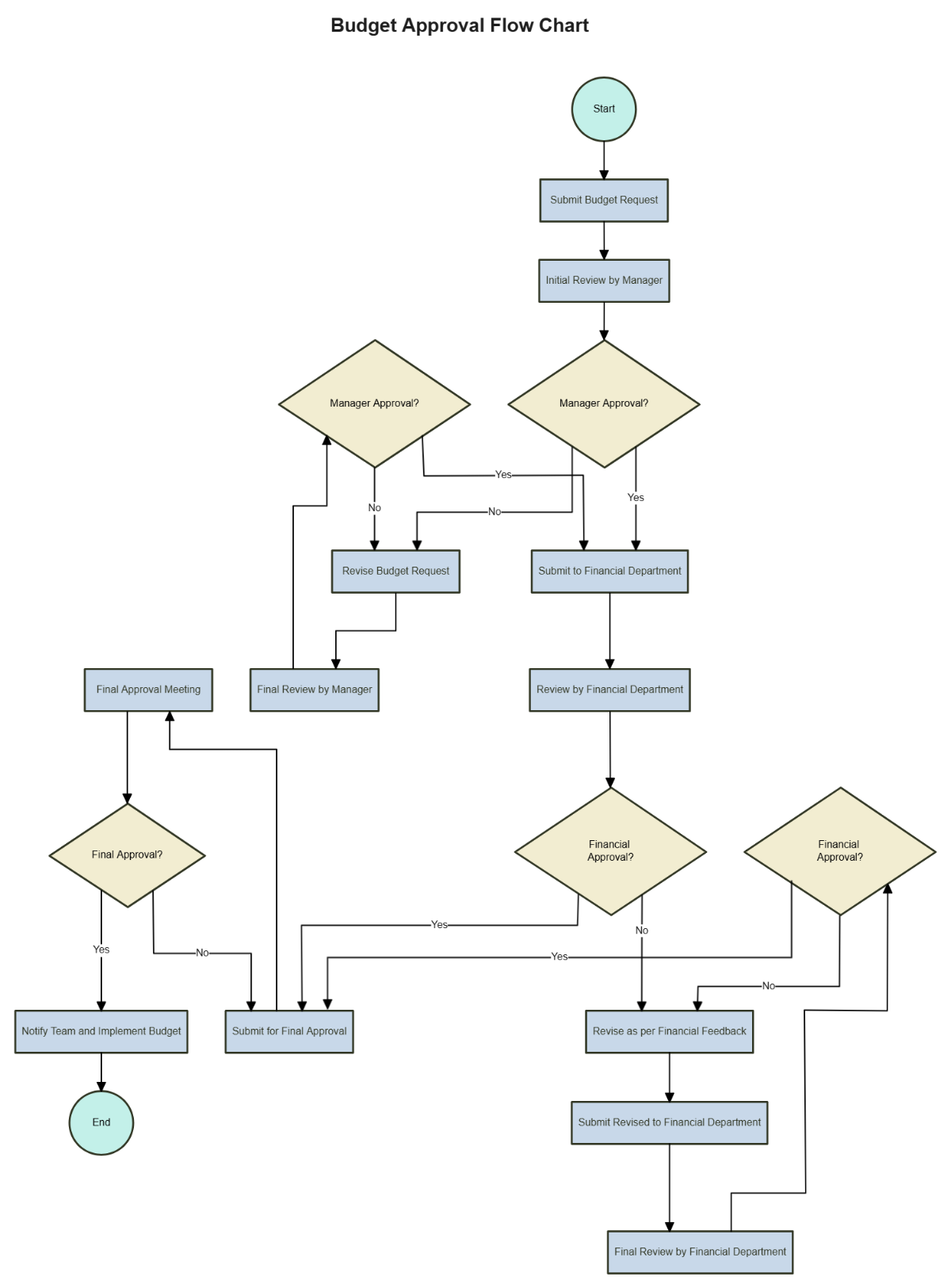
The Budget Approval Flow Chart provides a clear and systematic guide to managing and approving budget requests within an organization. It outlines the entire process—from the initial submission and managerial review to financial evaluation and final approval. When a request is not immediately approved, the flowchart directs it through additional reviews, feedback, and revisions until it meets all necessary criteria. Once both managerial and financial approvals are obtained, the approved budget moves forward for implementation and team notification. Emphasizing transparency, collaboration, and accountability, this flowchart ensures that every budget decision is thoroughly reviewed, properly authorized, and aligned with organizational goals.
