Free ESG Reporting Flow Chart
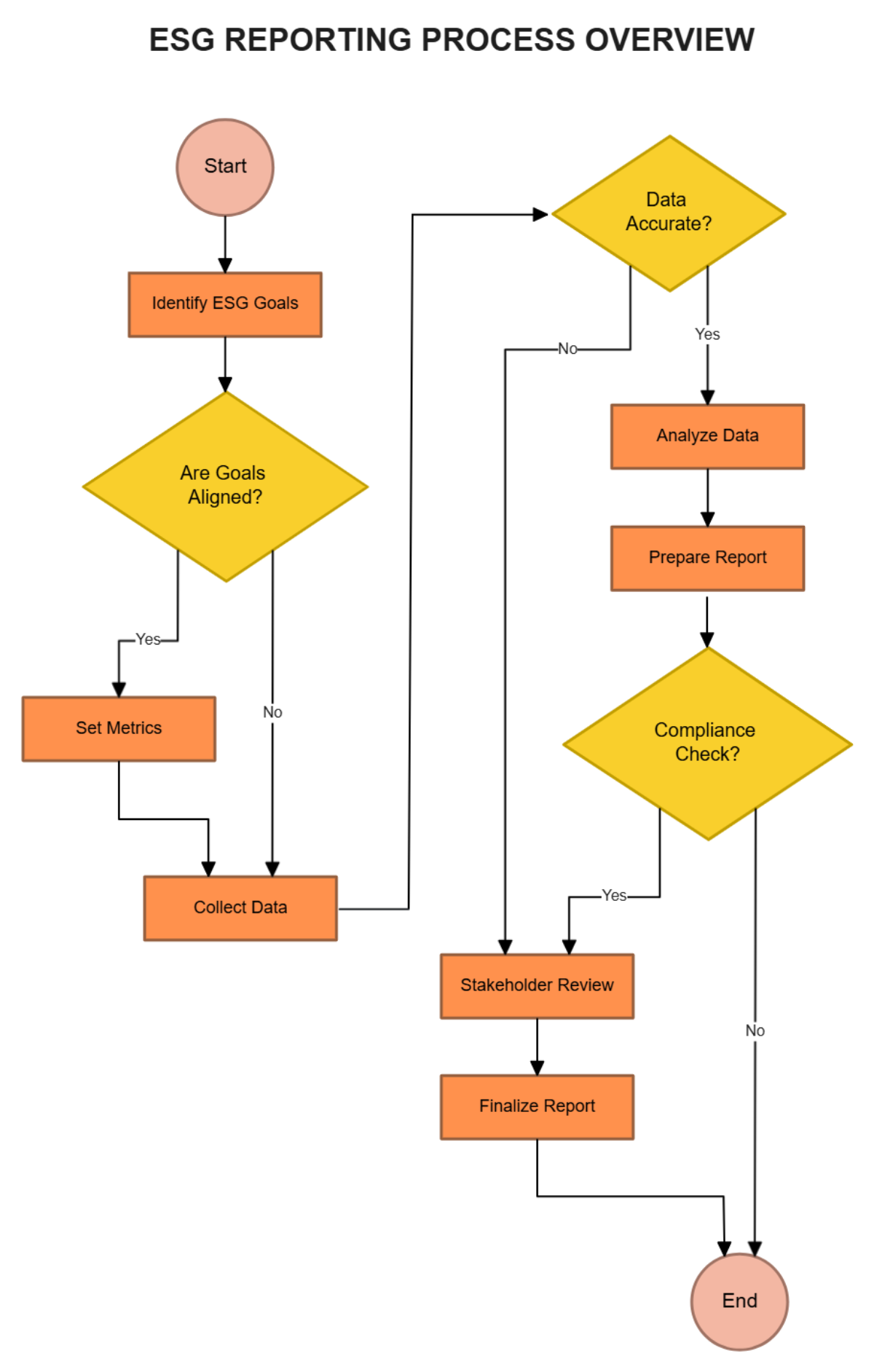
The ESG Reporting Process Overview Flow Chart provides a structured guide for creating comprehensive Environmental, Social, and Governance (ESG) reports. It starts with identifying ESG goals, which serve as the foundation for the reporting framework. Once goals are established, alignment is assessed to ensure they reflect the organization’s sustainability strategy. Metrics are then set, and relevant data is collected to support performance evaluation. The process continues with verifying data accuracy before analyzing it and preparing a detailed report. A compliance check ensures the report meets regulatory and industry standards. Following compliance validation, the report undergoes stakeholder review to incorporate feedback before finalization. This systematic approach ensures that ESG reports are transparent, accurate, and aligned with sustainability objectives, promoting accountability and responsible corporate reporting.
