Free Incident Response Flow Chart
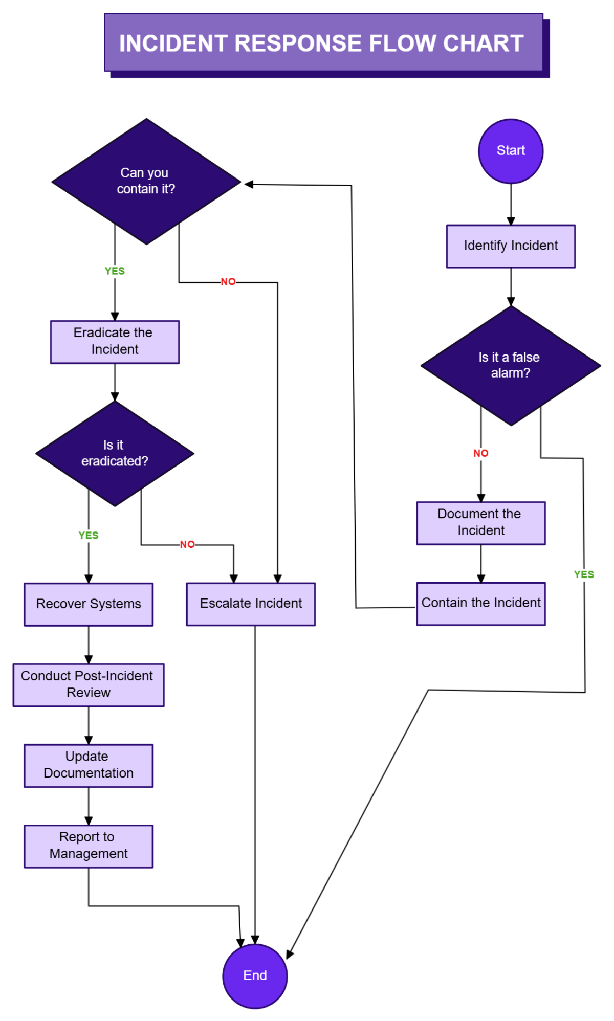
The Incident Response Flow Chart provides a structured and logical approach to managing security incidents effectively. It begins with identifying an incident, followed by verifying whether it is a false alarm. If confirmed, the process continues with documenting and containing the incident to prevent further impact. Once containment is achieved, the next step determines whether the issue can be fully eradicated. If successful, systems are recovered, and a post-incident review is conducted to evaluate response effectiveness and lessons learned. Documentation is then updated, and findings are reported to management for transparency and improvement. If eradication fails or the issue escalates, the incident is elevated to higher authorities for further investigation and resolution. Overall, this flowchart ensures a thorough, step-by-step approach to incident management, focusing on containment, recovery, and continuous improvement in organizational security practices.
