Free Affiliate Marketing Flow Chart
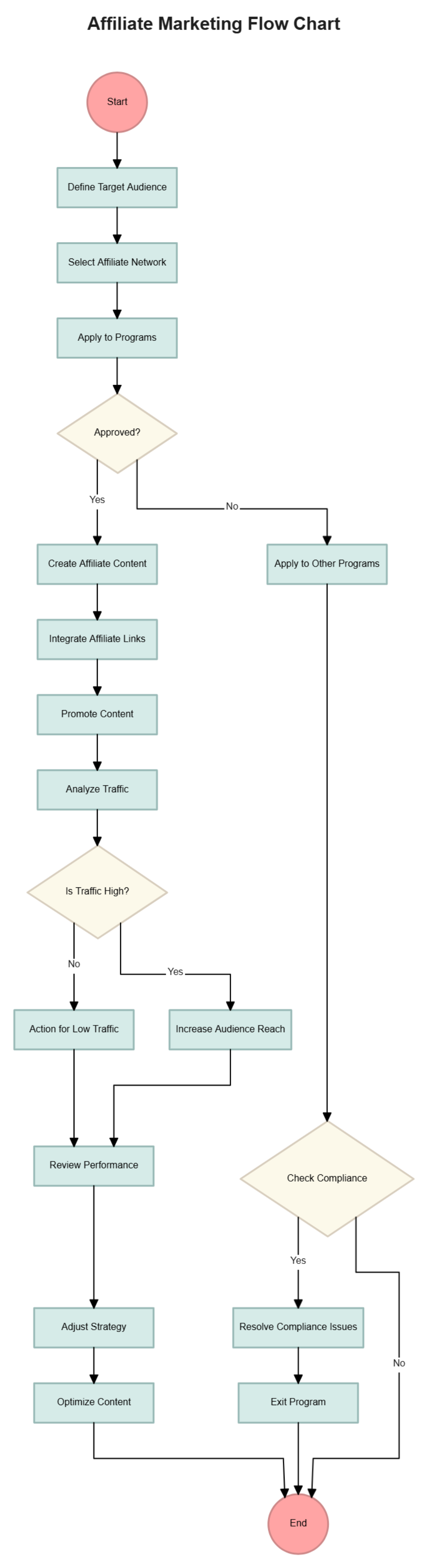
The Affiliate Marketing Flow Chart offers a clear, strategic overview of how individuals or businesses can effectively launch and manage affiliate campaigns. It begins with defining the target audience, ensuring that promotional efforts are tailored to the right demographic from the outset. Once the audience is established, the process moves to selecting an affiliate network and applying to relevant programs. A decision point determines whether the application is approved; if not, the flow redirects to exploring alternative programs, maintaining momentum and adaptability. Upon approval, the chart guides users through content creation, integration of affiliate links, and promotion—forming a cohesive cycle that connects audience insight with monetization strategy. This flowchart is ideal for marketers seeking a structured, repeatable approach to affiliate success, emphasizing clarity, responsiveness, and continuous engagement.
