Free SEO Campaign Flow Chart
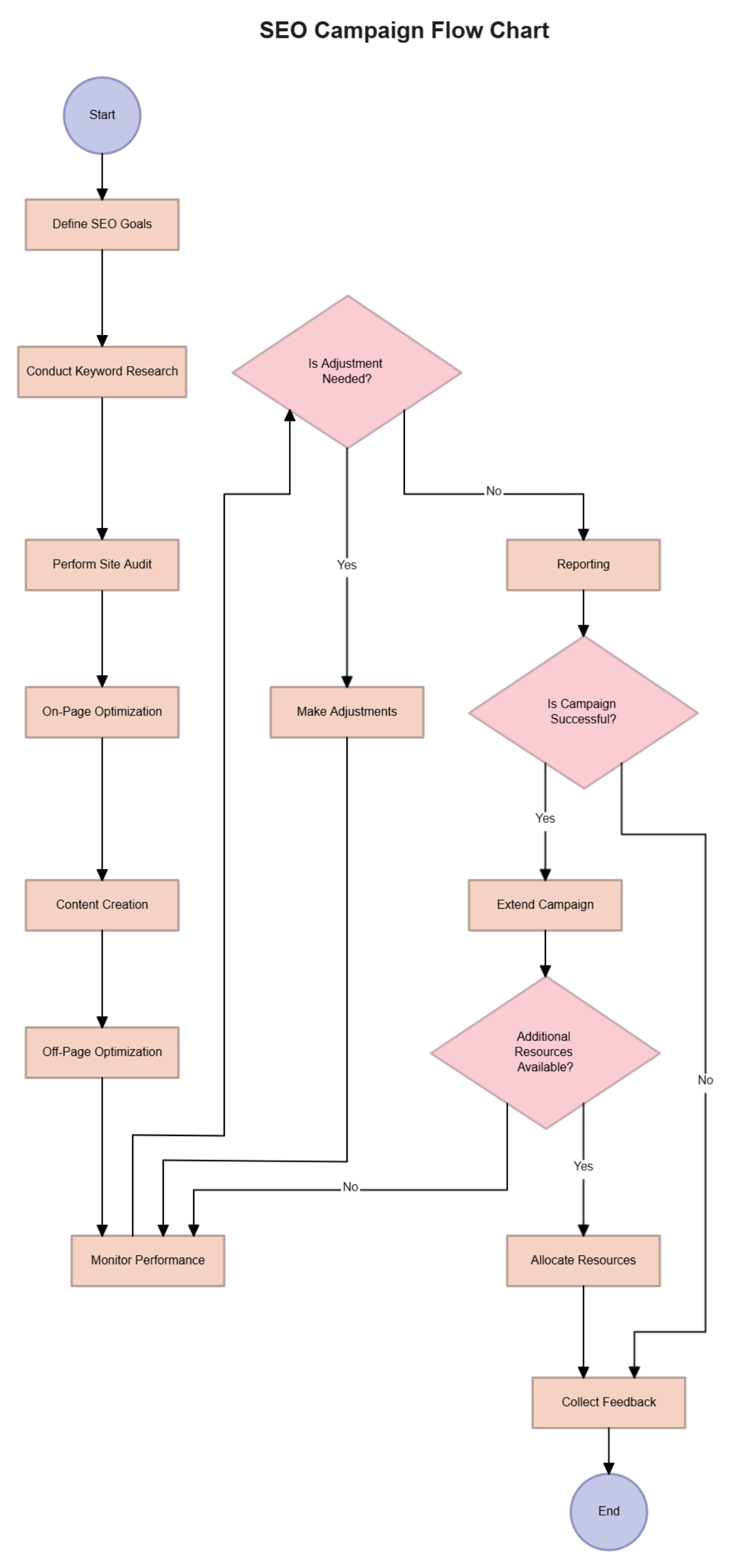
The SEO Campaign Flow Chart delivers a comprehensive roadmap for executing and refining search engine optimization strategies with precision and adaptability. It begins by establishing clear SEO goals, followed by targeted keyword research and a thorough site audit to identify structural and content-related opportunities. From there, the process moves into on-page optimization and content creation, ensuring that every element aligns with best practices and audience intent. Off-page optimization follows, reinforcing domain authority and visibility. Performance is then monitored, triggering a decision point: if adjustments are needed, the campaign loops back for refinement; if not, it proceeds to reporting and results collection. A final decision evaluates overall success—either concluding the campaign or extending it with additional resources and strategic recalibration. This flowchart is ideal for digital marketers and SEO professionals seeking a resilient, feedback-driven framework that supports continuous improvement and measurable impact.
