Free Branding Flow Chart
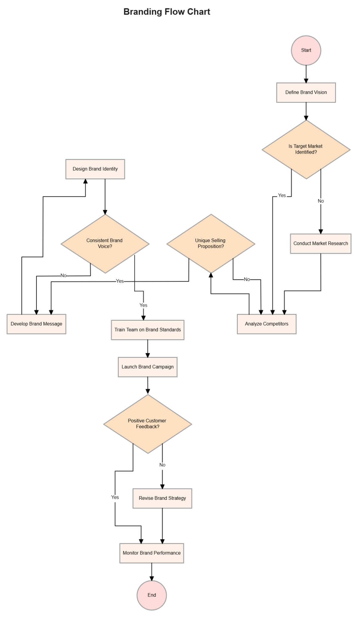
The Branding Flow Chart is a strategic visual framework that guides businesses through the essential stages of brand development, ensuring clarity, consistency, and market alignment. It begins with defining the brand vision, then immediately checks whether the target market has been identified—triggering market research if not. Once the audience is clear, the process moves into competitor analysis, followed by a critical decision point: identifying a unique selling proposition. If differentiation is lacking, the flow loops back for deeper analysis, reinforcing strategic resilience. With a USP in place, the chart evaluates brand voice consistency, leading either to brand identity design and message development or directly to team training on brand standards. The final phase culminates in launching a brand campaign, which then feeds into a second chart focused on performance and feedback. This continuation assesses customer response, prompting either strategic revision or performance monitoring. Together, the two charts form a complete branding lifecycle—ideal for teams seeking a repeatable, insight-driven approach to building and refining brand presence.
