Free Product Launch Flow Chart
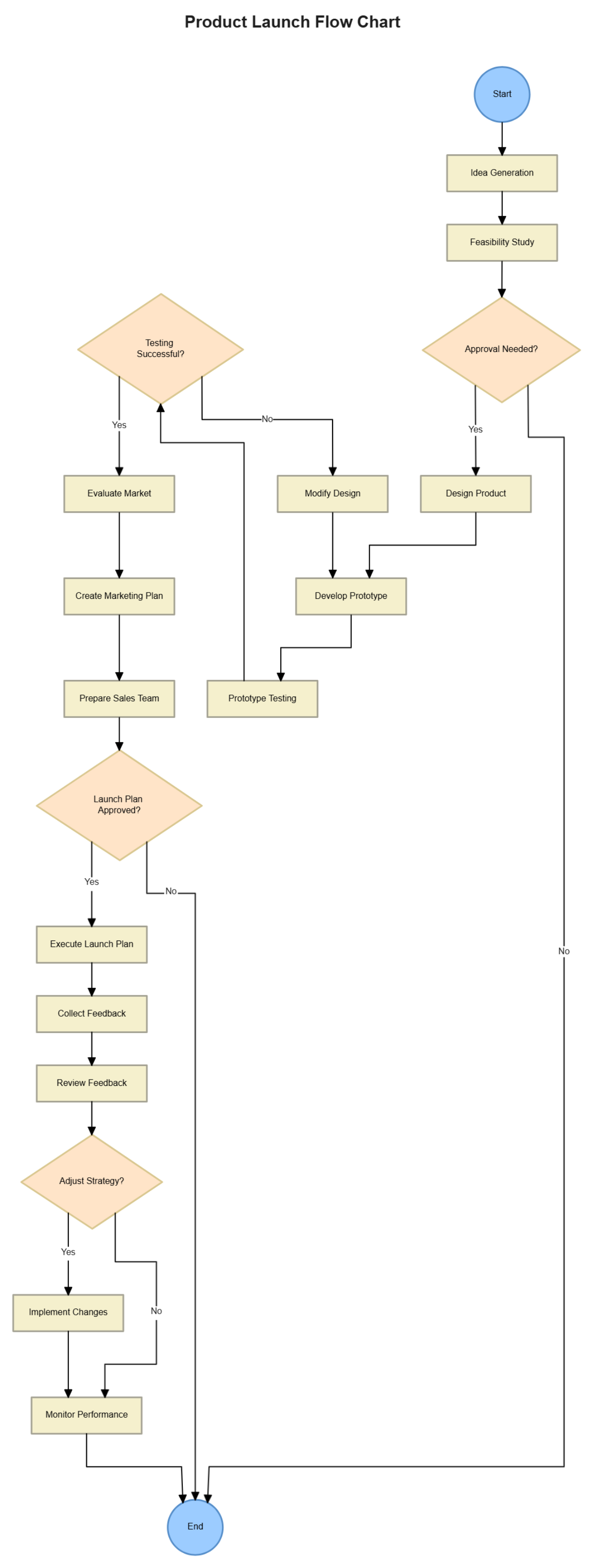
The Product Launch Flow Chart is a meticulously crafted visual framework that guides teams through the full lifecycle of bringing a product to market. It begins with idea generation and a feasibility study, establishing a foundation of innovation and practicality. A decision point determines whether formal approval is required, branching into either product design or modification—ensuring flexibility without compromising oversight. Both paths converge at prototype development and testing, with a critical checkpoint that loops back for design refinement if results fall short. Once testing is successful, the process transitions into market evaluation, strategic marketing planning, and sales team preparation. A second chart continues the journey with launch plan approval, execution, and feedback collection. A final decision point assesses whether strategic adjustments are needed, triggering performance monitoring or concluding the process. This flowchart is ideal for product managers, R&D teams, and marketing strategists seeking a resilient, feedback-driven launch model that balances creativity, compliance, and market readiness. It transforms complexity into clarity, supporting confident execution and continuous improvement.
