Free Customer Journey Flow Chart
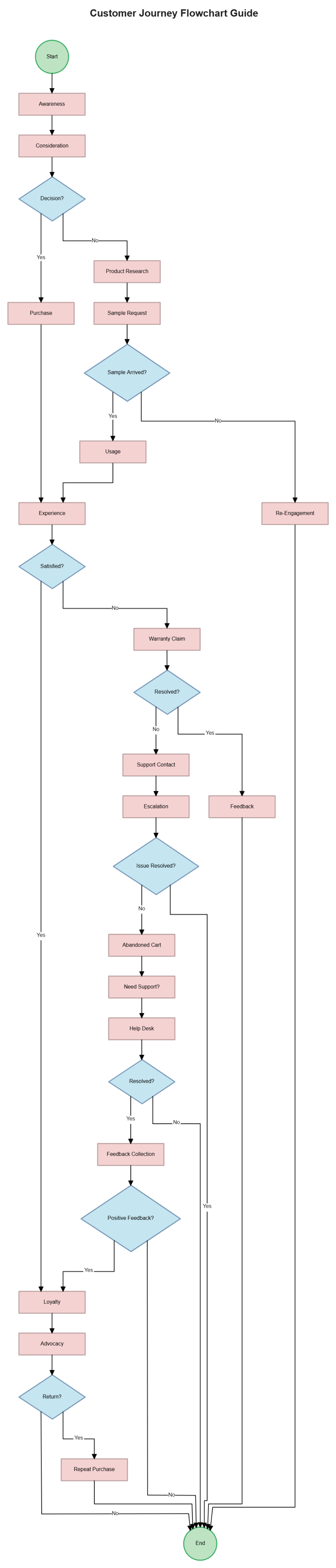
The Customer Journey Flow Chart is a dynamic, end-to-end visual guide that maps the full lifecycle of customer interaction—from initial awareness to repeat engagement. It begins with the customer discovering a product or service, progressing into consideration and a pivotal decision point. If the customer is ready to commit, the flow leads directly to purchase; if not, it loops through product research and sample requests, reinforcing trust and informed choice. Once the sample arrives, usage begins, triggering a second chart that tracks satisfaction and support. If the experience is positive, the journey continues toward feedback and re-engagement. If issues arise, the flow activates a responsive support loop, including warranty claims, escalation, and resolution checkpoints. A final chart captures post-resolution behavior, guiding customers through feedback collection, loyalty development, advocacy, and the possibility of repeat purchase. This flowchart is ideal for marketing strategists, CX teams, and product managers seeking a resilient, feedback-driven framework that nurtures customer relationships and drives long-term value. It transforms fragmented touchpoints into a cohesive, actionable journey that supports retention, satisfaction, and brand growth.
