Free Grading Flow Chart
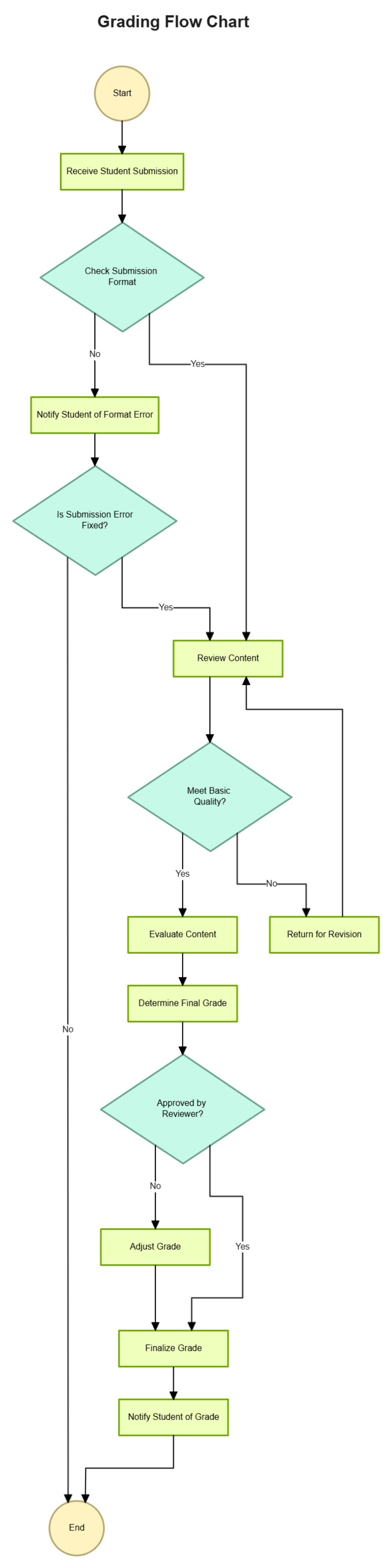
The Grading Flow Chart delivers a structured, quality-assured pathway for evaluating student submissions from initial receipt to final notification. It begins with a format check, ensuring that each submission meets basic technical requirements before content review. If errors are found, students are promptly notified and given a chance to revise, reinforcing fairness and accountability. Once the content is under review, the chart introduces a quality threshold—submissions that meet expectations proceed to evaluation and grading, while those that fall short are returned for revision. Reviewer approval acts as a final gatekeeper, ensuring consistency and academic integrity. Upon approval, grades are adjusted, finalized, and communicated to students, completing a transparent and rigorous assessment cycle.
