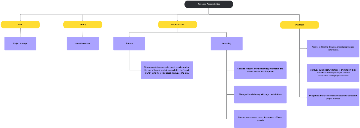
The Roles and Responsibilities Template is designed to help teams clearly define and organize each member’s duties within a project or organization. It is ideal for project managers, team leaders, HR professionals, and department heads who need to establish accountability and streamline collaboration. Users begin by listing all key roles in the team or project, then assign corresponding responsibilities and expectations for each position. This structured process ensures that every task is aligned with the right individual, reducing overlap and confusion. By completing the template, teams gain a clear understanding of responsibilities, improve communication, and enhance overall productivity and project efficiency.
AI
Marketing
Print
Document
Templates
Business
Categories
Marketing
Document
Free Roles and Responsibilities

- 100% Customizable, free editor
- Access 1 Million+ Templates, photo’s & graphics
- Download or share as a template
- Click and replace photos, graphics, text, backgrounds
- Resize, crop, AI write & more
- Access advanced editor
AI Org Chart Maker Generator
Generate my free Org Chart MakerText or voice to generate a free Org Chart Maker