Free Hospital Admission Flow Chart
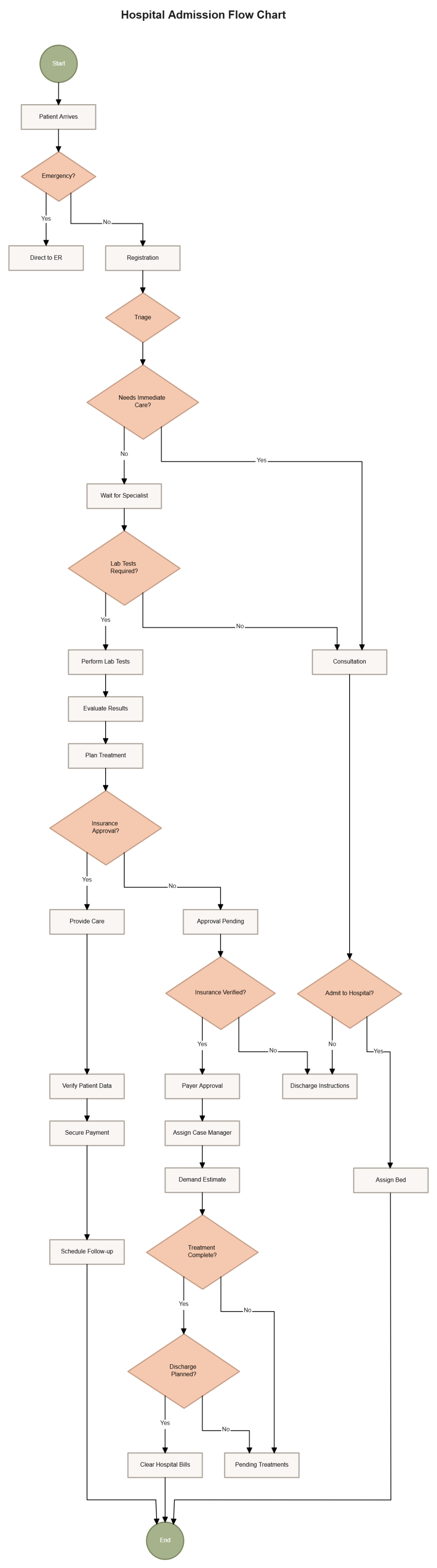
The Hospital Admission Flow Chart presents a clear and methodical overview of the patient intake process, designed to prioritize urgent care while maintaining operational efficiency. It begins with the patient’s arrival and immediately assesses whether the case qualifies as an emergency, ensuring that critical situations are directed to the ER without delay. Non-emergency cases proceed through registration and triage, where further evaluation determines the need for immediate care or specialist consultation. The chart also integrates decisions around lab testing, treatment planning, and insurance verification, guiding patients through a structured pathway that balances medical urgency with administrative requirements. This flowchart is ideal for healthcare teams aiming to streamline admissions, reduce bottlenecks, and uphold quality standards in patient management.
