Free Payment Gateway Flow Chart
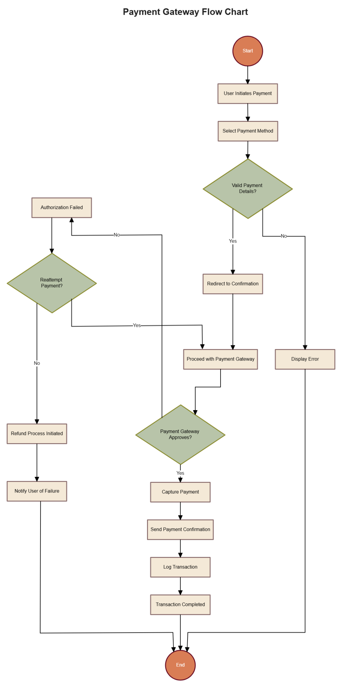
The Payment Gateway Flow Chart provides a clear, structured overview of the digital transaction lifecycle, guiding users through each critical checkpoint from initiation to completion. It begins with the user selecting a payment method and entering their details, followed by a validation step that ensures accuracy before proceeding. If the details are invalid, an error message is displayed; if valid, the user is redirected to a confirmation stage and the gateway initiates authorization. Should authorization fail, the system prompts a reattempt, looping back to the validation step to maintain continuity. Once approved, the process transitions to capturing the payment, sending confirmation, logging the transaction, and completing the cycle with a final capture. This flowchart is designed to support developers and analysts in building resilient, user-friendly payment systems that prioritize error handling, security, and seamless user experience.
