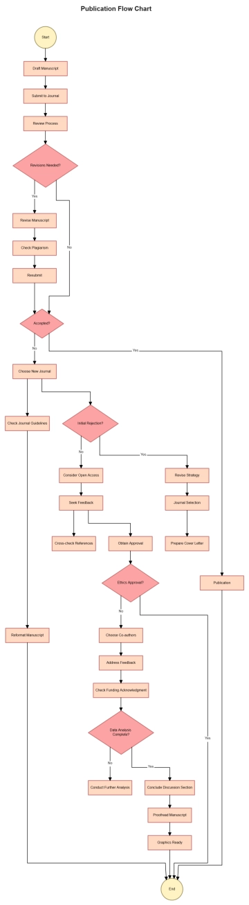
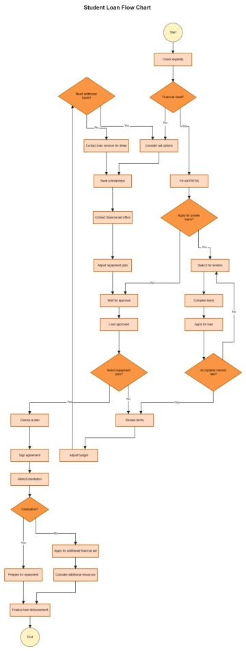
Free Grant Application Flow Chart
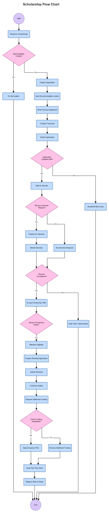
The Grant Application Flow Chart offers a clear, intuitive roadmap for navigating the funding process from initial opportunity to final decision. Designed for organizations and individuals seeking financial support, it begins with identifying a suitable funding opportunity and verifying eligibility. If eligible, users are guided through reviewing guidelines, preparing documentation, and submitting the application. The process then transitions into a structured review phase, culminating in a decision point. Approved applications lead directly to funding and closure, while rejections prompt a feedback loop that encourages applicants to review comments, refine their materials, and resubmit. An alternative path also allows users to seek other sources if eligibility criteria are not met. This flowchart streamlines complex decision-making into a resilient, user-friendly framework that supports continuous improvement and strategic alignment.
