Free Graduation Flow Chart
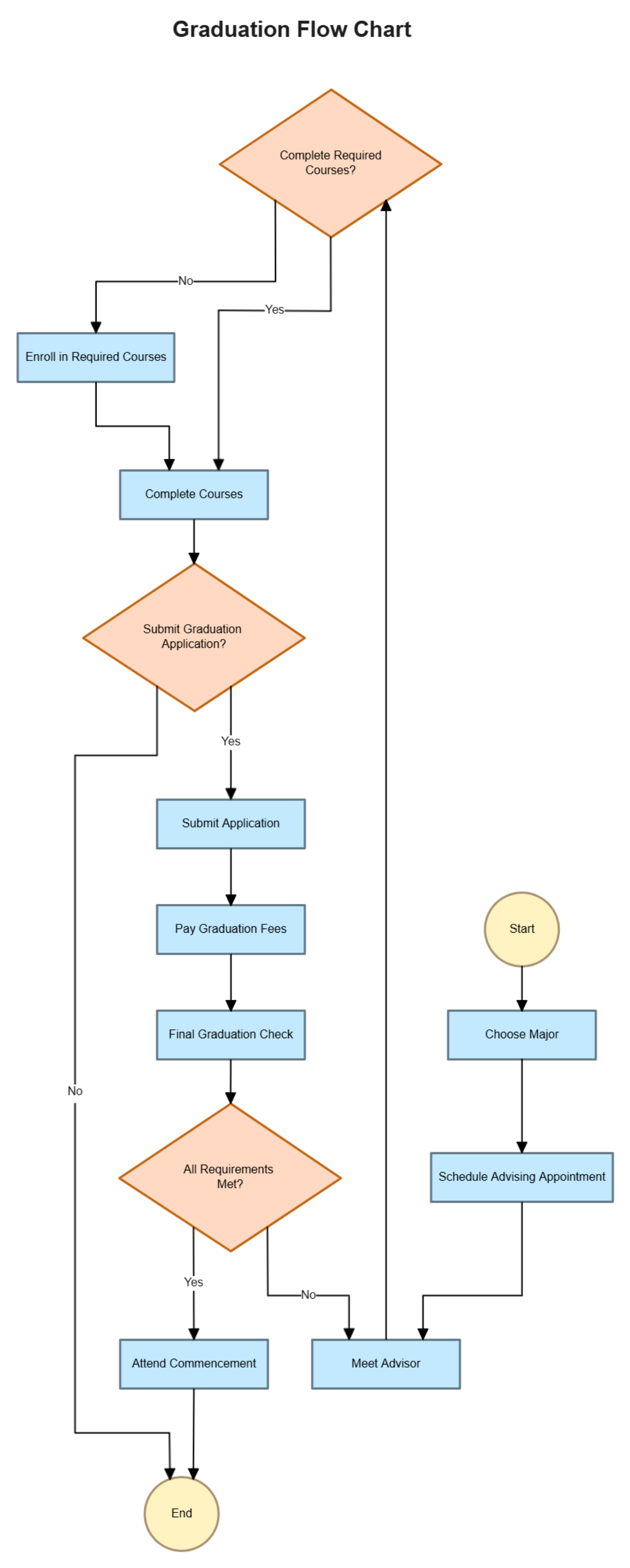
The Graduation Flow Chart offers a clear, step-by-step framework for guiding students through the final stages of their academic journey. It begins with a check on course completion, prompting enrollment and fulfillment if requirements are still pending. Once academic criteria are met, the process shifts to administrative readiness, confirming whether the student has submitted a graduation application and paid the necessary fees. Parallel steps such as choosing a major, scheduling advising appointments, and undergoing a final graduation check ensure that all academic and procedural boxes are ticked. A final decision point verifies whether all requirements have been satisfied—if not, the student is directed to meet with an advisor before re-entering the loop. If everything is in order, the flow culminates in commencement attendance, marking the successful conclusion of the graduation process. This chart simplifies complex milestones into a cohesive, navigable experience for students and administrators alike.
