Free Scholarship Flow Chart
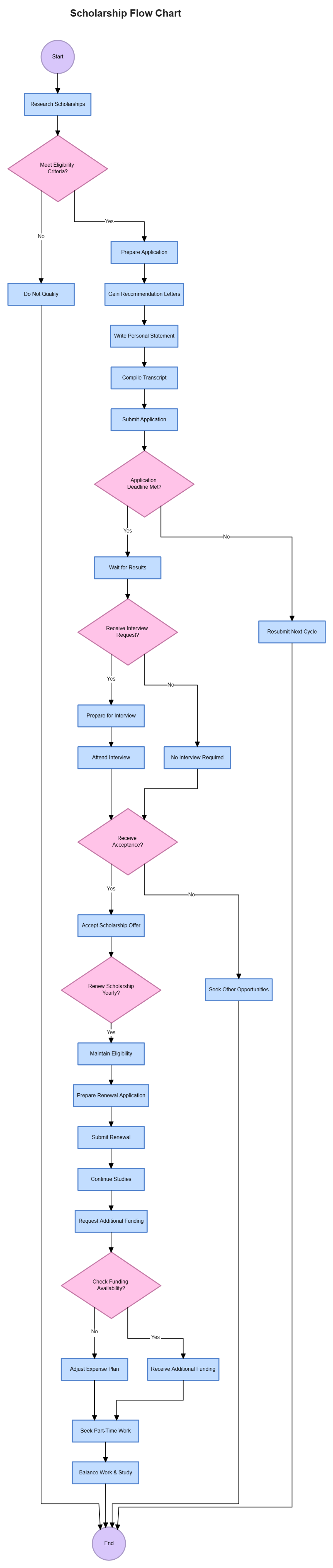
The Scholarship Flow Chart presents a comprehensive, step-by-step guide for navigating the scholarship application process with clarity and precision. It begins with research, prompting applicants to identify suitable opportunities before evaluating their eligibility. If criteria are met, the flow moves into a preparation phase—gathering recommendation letters, writing a personal statement, compiling transcripts, and assembling the full application. A critical checkpoint ensures the submission meets the deadline; if not, the applicant is redirected to the next cycle. Once submitted, the process continues with result notifications, potential interview invitations, and final acceptance decisions. If awarded, the applicant proceeds to accept the offer and, if applicable, renew the scholarship annually. If declined, the flow encourages seeking alternative opportunities. This chart not only streamlines the application journey but also reinforces resilience, planning, and adaptability in pursuit of academic funding.
