Free Internship Flow Chart
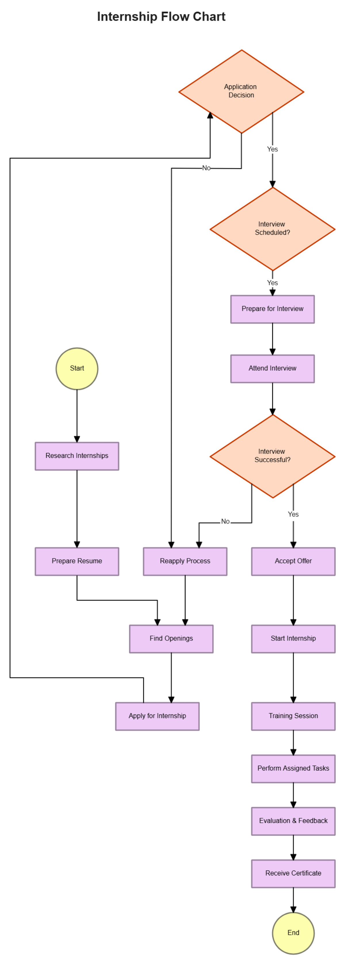
The Internship Flow Chart offers a clear, end-to-end visualization of the internship journey, guiding users from initial research to final certification. It begins with identifying internship opportunities and preparing a resume, then moves into the application phase where candidates search for openings and submit their materials. A decision point evaluates interview success, looping back to reapplication if needed, or advancing to offer acceptance. Once accepted, the chart transitions into onboarding, training, and task execution, culminating in performance evaluation and feedback. The process concludes with certificate issuance and formal closure. Designed for clarity and usability, this chart streamlines the internship lifecycle into a structured, repeatable path that supports both preparation and professional growth.
