Free Student Loan Flow Chart
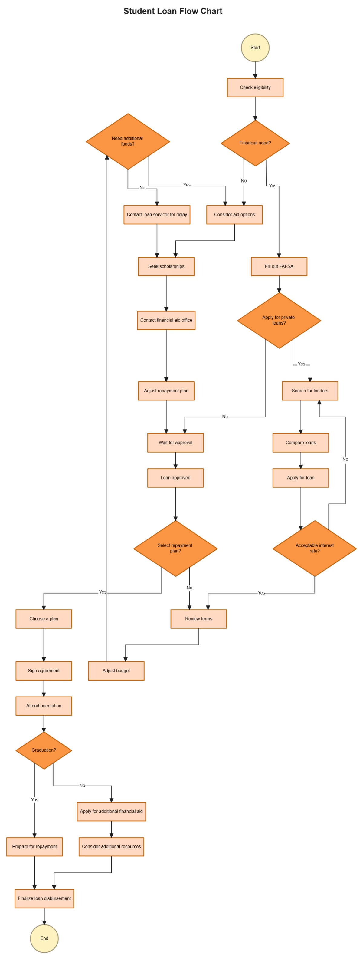
The Student Loan Flow Chart provides a structured, decision-driven overview of the financial aid process, guiding students through each stage of securing funding for their education. It begins with an eligibility check and quickly branches based on financial need, directing students either toward general aid options or the formal FAFSA application. From there, the chart navigates choices between private loans and institutional support, encouraging proactive engagement with financial aid offices and lender research. As funding needs evolve, the flowchart introduces scholarship exploration and repayment planning, ensuring students are equipped to adjust their strategy and manage their obligations responsibly. This visual framework simplifies a complex journey, helping students make informed, confident decisions at every turn.
