Free Manufacturing Flow Chart
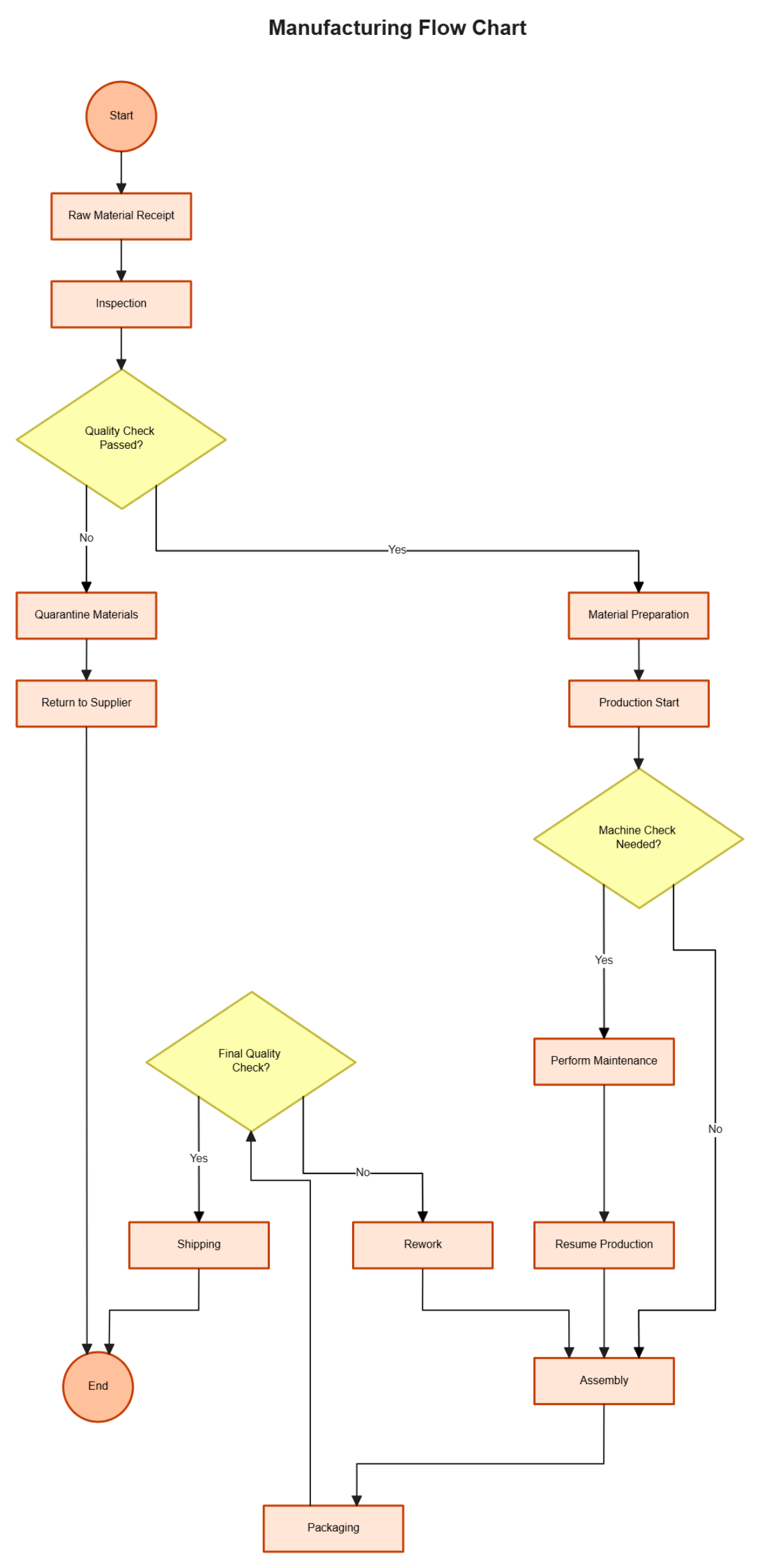
This manufacturing flow chart outlines the complete process from the initial receipt of raw materials to the final shipment of a product. It begins with the Raw Material Receipt and subsequent Inspection. A critical Quality Check Passed? decision point determines the immediate path. If the materials fail the check, they are Quarantined Materials, potentially leading to a Return to Supplier and the process's conclusion. Should the materials pass, the process moves to Material Preparation and Production Start. The production line includes a Machine Check Needed? decision; if maintenance is required, it's Perform Maintenance before Resume Production can occur. After production, all units proceed to Assembly and then to Packaging. The ultimate step is a Final Quality Check? A "Yes" leads directly to Shipping and the End of the process. A "No" sends the units to Rework before they loop back for the final quality check, ensuring all shipped products meet stringent standards. This robust system emphasizes quality control at both the material entry and final output stages, minimizing defects and maximizing efficiency.
