Free Assembly Flow Chart
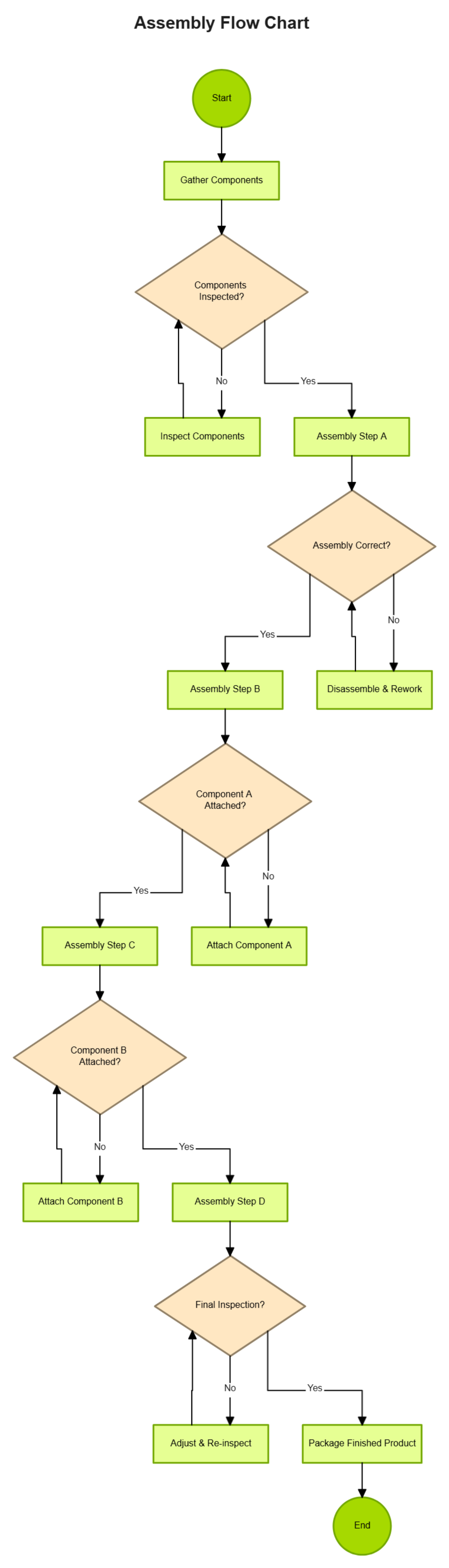
The Assembly Flow Chart presents a detailed visual of the step-by-step process involved in product assembly, ensuring accuracy and efficiency from start to finish. It begins with gathering and inspecting components before proceeding to the initial assembly phase. If components or assembly steps do not meet standards, rework and inspection are performed to correct any issues. The process continues through sequential assembly steps—A, B, C, and D—verifying at each stage that all components are correctly attached. The final inspection ensures that the product meets quality requirements before it is packaged as a finished item, resulting in a reliable and well-assembled product.
