Free Quality Control Flow Chart
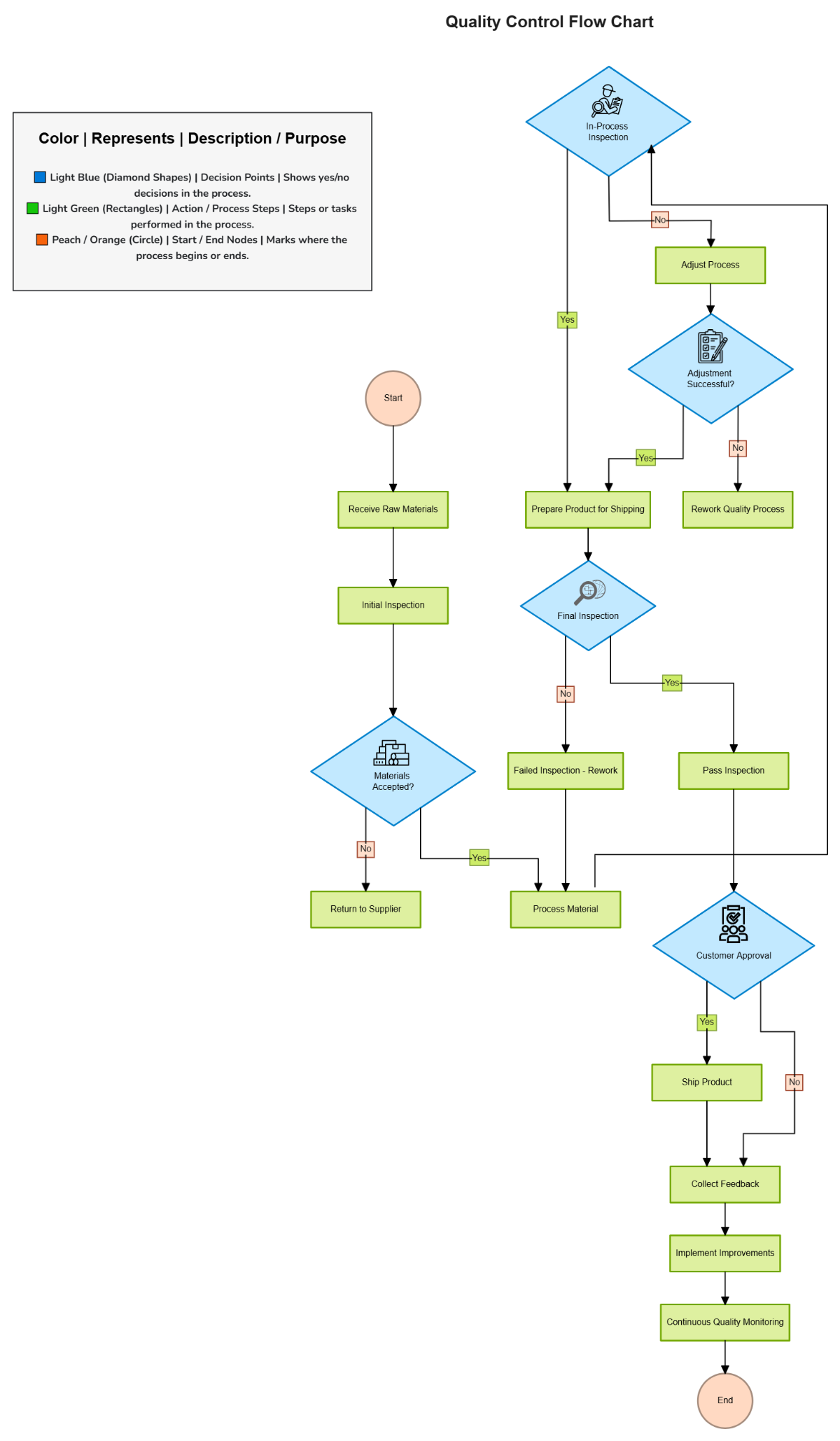
The Quality Control Flow Chart visually illustrates a structured process designed to maintain high product standards from start to finish. It begins with receiving raw materials and conducting an initial inspection to ensure they meet quality requirements. If materials fail inspection, they are either reworked or returned to the supplier. Once approved, materials move through processing, in-process inspections, and adjustments when necessary. Products that pass final inspection are prepared for shipping and undergo customer approval before delivery. The process concludes with feedback collection, implementation of improvements, and continuous quality monitoring to ensure consistent product excellence and long-term process efficiency.
