Free Waste Management Flow Chart
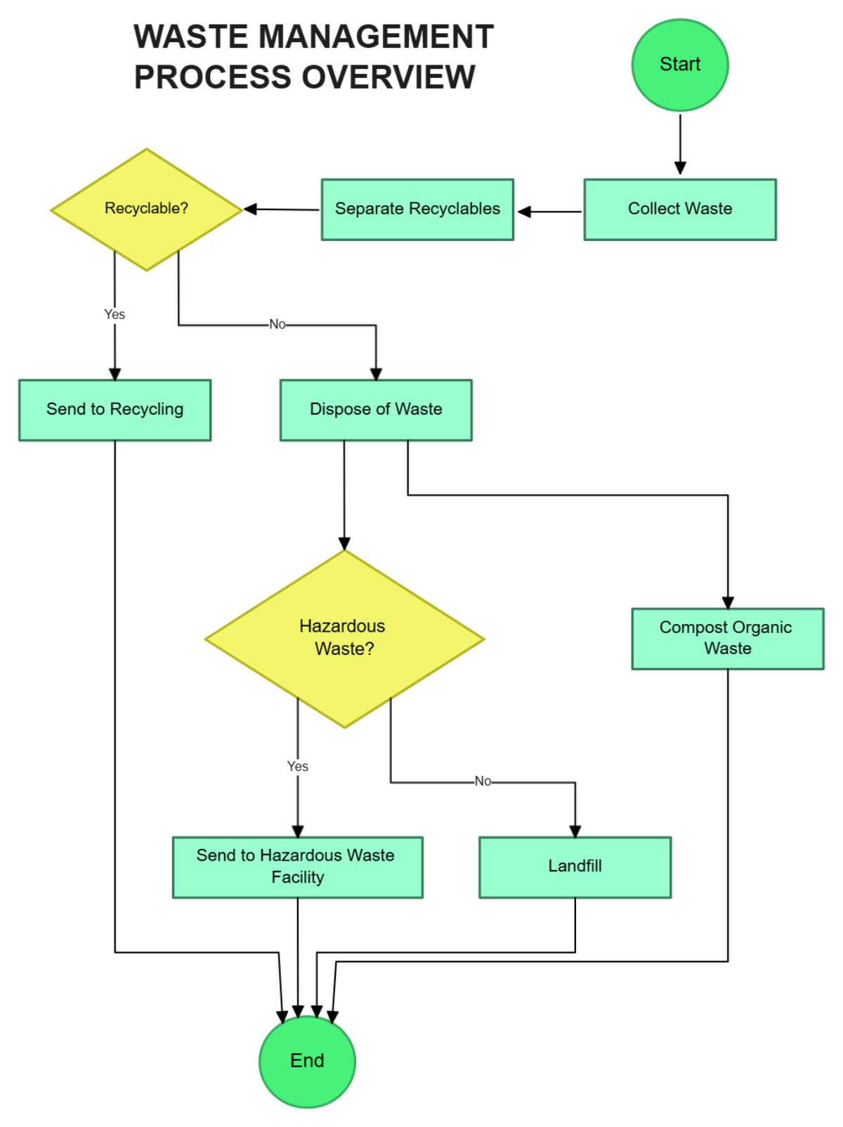
The Waste Management Process Overview Flow Chart presents a clear and systematic approach to handling waste efficiently and responsibly. The process begins with the collection of waste, followed by separating recyclable materials from non-recyclables. Recyclable items are directed to recycling facilities for processing and reuse, while non-recyclable waste proceeds to the disposal stage. The next step evaluates whether the waste is hazardous; if so, it is safely transported to a designated hazardous waste facility to prevent environmental contamination. Non-hazardous waste may either be sent to landfills or composted if it consists of organic materials. This well-organized workflow ensures that waste is managed according to type and safety requirements, reducing environmental impact and promoting sustainable waste management practices.
