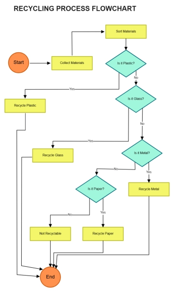
Free Recycling Flow Chart
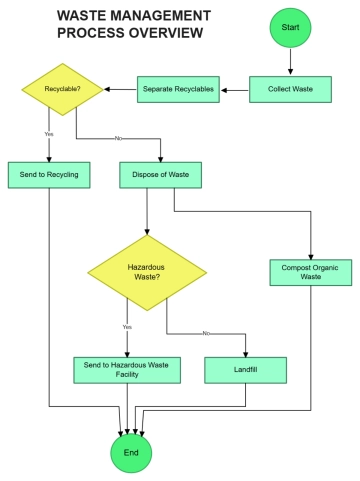
The Recycling Process Flow Chart provides a detailed overview of the steps involved in sorting and processing recyclable materials. The process starts with collecting materials from various sources, followed by sorting them based on their type. Each material undergoes identification to determine whether it is plastic, glass, metal, or paper. Depending on the classification, the materials are directed to the appropriate recycling stream—plastic is processed for reuse, glass is melted and reformed, metals are refined, and paper is repulped for recycling. If a material does not fall into any recyclable category, it is marked as non-recyclable and excluded from the process. This structured flow ensures that recyclable materials are efficiently processed while minimizing waste and promoting environmental sustainability through proper material recovery and reuse.
