Free Sustainability Flow Chart
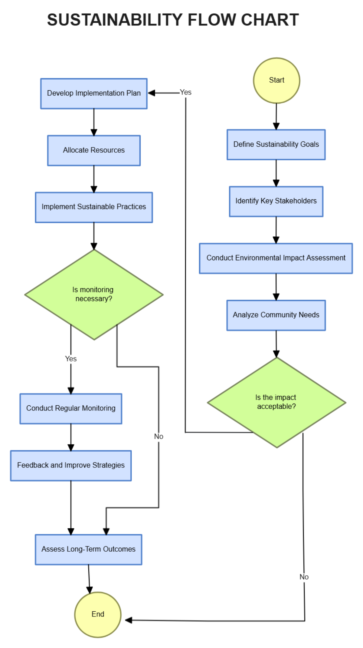
The Sustainability Flow Chart illustrates a comprehensive process for developing and maintaining effective sustainability initiatives within an organization or community. It begins with defining sustainability goals and identifying key stakeholders to ensure collaboration and alignment. An environmental impact assessment is then conducted, followed by an analysis of community needs to determine whether the proposed actions have an acceptable impact. If the impact meets sustainability standards, the process moves forward with developing an implementation plan, allocating resources, and putting sustainable practices into action. Continuous monitoring is incorporated when necessary to track progress and ensure effectiveness. Regular evaluations help identify areas for improvement, leading to refined strategies and long-term outcome assessments. This structured approach promotes responsible resource management, ongoing improvement, and the achievement of lasting environmental and social benefits.
