Free Green Certification Flow Chart
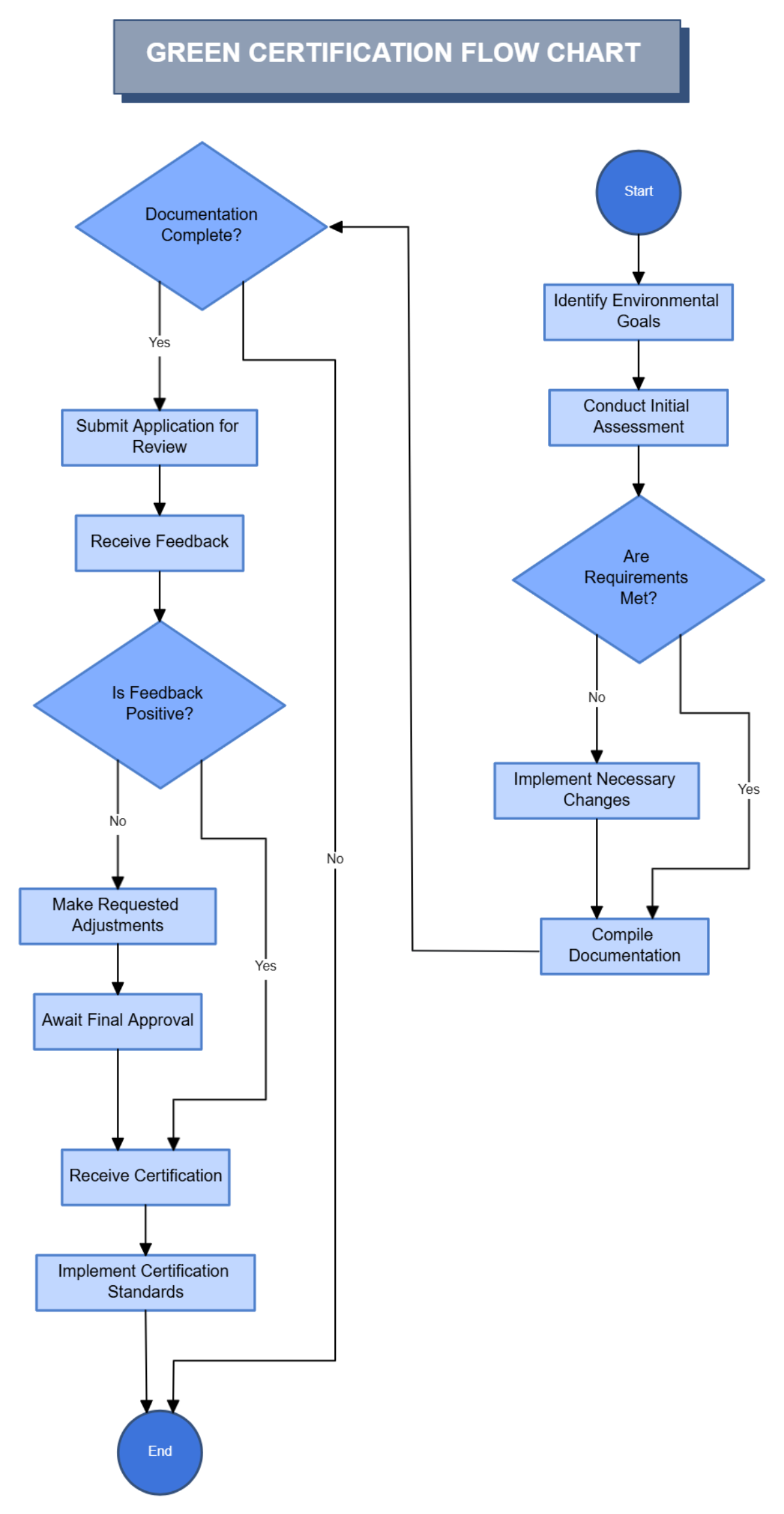
The chart outlines a structured pathway for organizations aiming to achieve green certification. It starts with identifying environmental goals and conducting an initial assessment to check whether requirements are met. If not, necessary changes are implemented before completing documentation. Once documentation is ready, it is submitted for review. If feedback is negative, adjustments are made, and the process loops back to resubmission. Positive feedback leads to final approval, certification issuance, and implementation of certification standards. Decision nodes like “Are Requirements Met?” or “Is Feedback Positive?” make the process adaptive and iterative, ensuring environmental compliance is met thoroughly. This structured workflow reflects a rigorous approach to sustainability certification, combining preparation, compliance, review, and implementation to meet recognized environmental standards.
